新华网北京5月16日电 16日,北京交通大学、北京邮电大学、北京科技大学、北京化工大学、北京林业大学、对外经济贸易大学、北京中医药大学七所北京高校,在北京交通大学举办高考招生政策新闻发布会,向社会各界发布了七校高考招生信息,解读了七校办学特色、优势专业、招生录取政策以及招生咨询活动方案等。
发布会上,七校的招生工作负责人分别就本校2023年招生政策进行了解读,对本校2023年招生专业及招生宣传亮点进行了展示。
北京交通大学学科实力雄厚、专业特色鲜明,紧密服务国家和区域发展。2023年詹天佑“3+5”本博直升试点班继续高考直接招生,新增6个招生专业和4个双学士学位招生项目,高考改革省区普通类专业录取实施零调剂。
北京邮电大学师资力量雄厚,信息科技领域学科国内一流,就业高端优势明显。2023年招生计划总数为3830人,未来学院本硕博贯通培养实验班“元班”增加招生计划100人,面向绝大多数省份招生;“计算机科学”拔尖学生培养基地实施本硕博贯通培养;新增集成电路设计与集成系统、数字媒体技术(中外合作办学)两个招生专业。
北京科技大学2023年招生要点体现在“三变、三不变”。一是坚持精品化办学思路不变,全面实行本硕贯通培养,新增“材料科学与工程高精尖本博贯通班、纳米科学与工程本博贯通班” 等三个精英人才培养项目。二是继续加强优势学科专业建设不变,新增多个人工智能相关专业。三是继续实行宽松的转专业政策不变,允许大类分流后二次申请转专业。
北京化工大学坚持“普遍成才,追求卓越”的人才培养理念,成立宏德书院,着力培养拔尖创新人才,设有4个双学士学位招生专业,新增3个本科专业,6个专业开设卓越工程师实验班,选拔成立20余个学科交叉班。
北京林业大学2023年招生计划总数为3443人,将在部分省份增加招生计划投放。新增“国家公园建设与管理”专业,服务国家生态文明建设战略。“梁希实验班”专业增加至7个,2023年起所有“梁希实验班”均主要通过高考招生。
对外经济贸易大学为教育部直属“双一流”高校,2023年金融学大类不限考科目招生,新增数字经济、供应链管理(与金融双学位)专业和多个小语种与国际贸易双学士学位项目,并在本科普通批次有附条件零调剂和保志愿政策。
北京中医药大学是一所以中医药学为主干学科的全国重点大学,开设16个本科专业,聚焦人才培养全程,创建以“岐黄国医”为代表的长学制教育体系,探索“中医+”、“+中医”、“中西医结合”多学科交叉复合型拔尖创新人才培养新模式,持续引领中医药人才培养改革。随后,七校招办负责人接受了现场媒体的提问,就考生和家长比较关注的大类招生、拔尖人才培养、招生计划、招生录取等问题进行了解答。
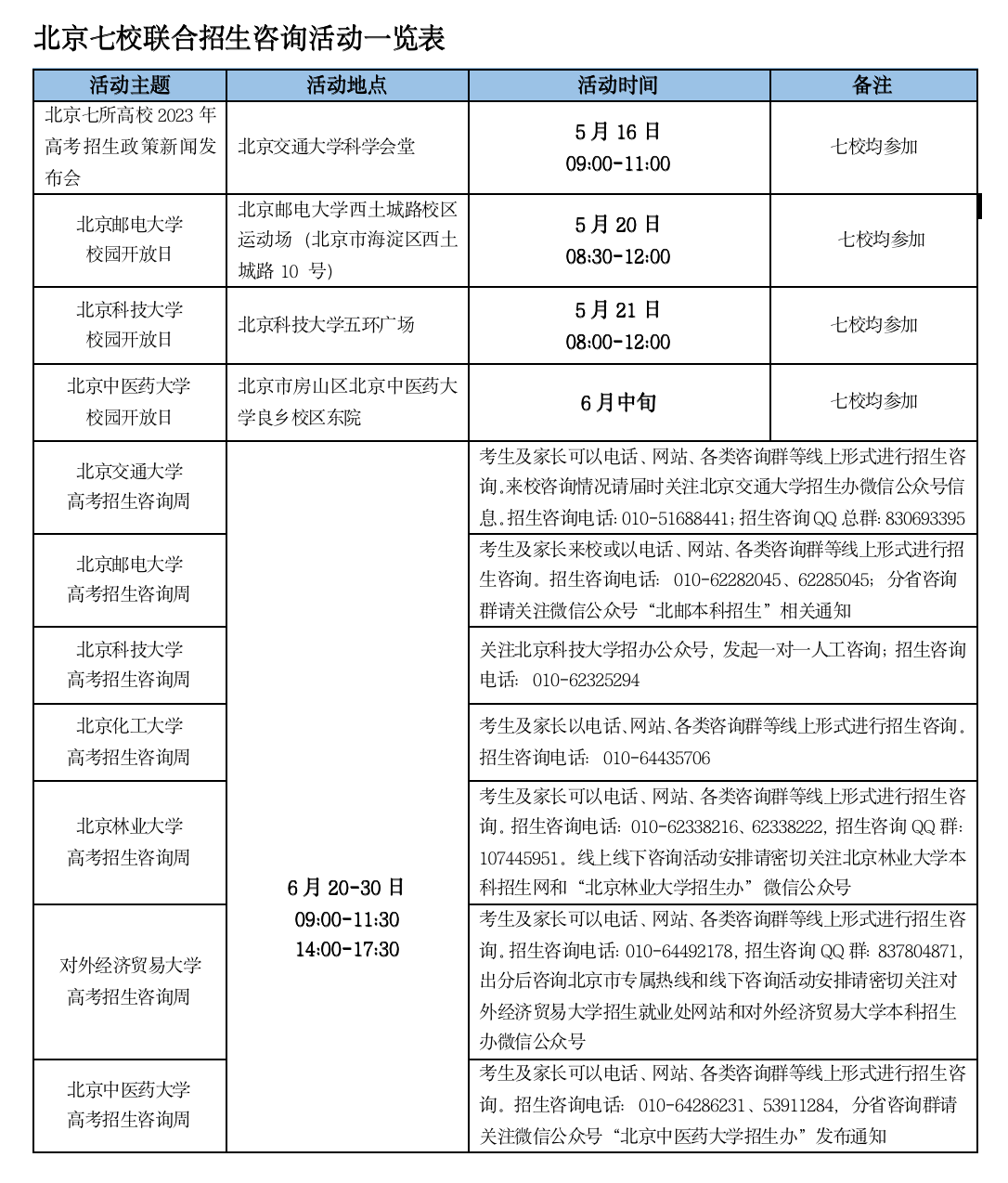
发布会由北京交通大学党委宣传部副部长袁芳主持。会上,她介绍了七校联合高招咨询活动的详情,包括校园开放日安排、各校咨询月(周)活动安排等。
七所学校综合实力较强,且行业特色鲜明,在本行业内认可度很高。七所高校强强联合,解读招生政策,在社会上形成强有力的影响,也给广大考生家长提供丰富、有效的招考信息和更加便捷的咨询服务。
北京七校联合招生咨询活动一览表
